El IES Vega del Argos refuerza la asistencia y la seguridad del alumnado con el PRAE 2024-2028
El IES Vega del Argos informa a toda la comunidad educativa del PRAE – Plan Regional de Absentismo Escolar 2024-2028, una iniciativa de la Consejería de Educación destinada a prevenir el absentismo, mejorar la asistencia regular del alumnado y reducir el abandono educativo temprano.
Este plan establece criterios comunes para la justificación de faltas, la comunicación con las familias y la actuación coordinada del centro educativo ante ausencias reiteradas o no justificadas, reforzando así la corresponsabilidad entre centro y familias.
Protocolo de salida del alumnado en horario lectivo
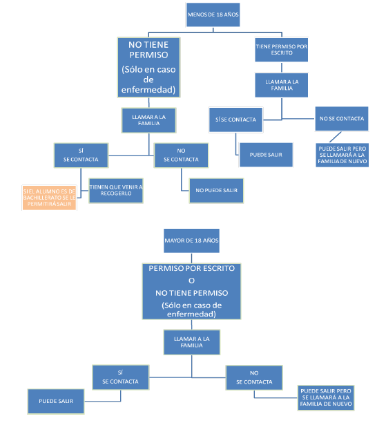
En el marco del PRAE, el centro recuerda que ningún alumno o alumna podrá salir del centro en horario lectivo sin autorización familiar y siguiendo el protocolo establecido, que tiene en cuenta:
La edad del alumnado (menores o mayores de 18 años).
La existencia o no de permiso por escrito.
La obligatoriedad de contactar con la familia antes de autorizar la salida.
Las situaciones excepcionales debidamente justificadas (enfermedad u otras causas justificadas).
Este procedimiento tiene como objetivo garantizar la seguridad del alumnado y un correcto control de la asistencia.
Justificante de faltas y salidas
Las familias deberán utilizar el modelo oficial de justificante para:
Justificar faltas de asistencia.
Autorizar salidas del centro en horario lectivo.
Dicho justificante deberá entregarse en el momento de la reincorporación del alumnado y ajustarse a la normativa vigente del PRAE.
Powered By EmbedPress
📄 Todos los documentos relacionados con el PRAE, el protocolo de salidas y los modelos de justificantes estarán disponibles en la web del centro, en el apartado de Documentos en Nuestro Centro, para su consulta y descarga por parte de toda la comunidad educativa.
Desde el IES Vega del Argos agradecemos la colaboración de las familias, fundamental para asegurar la asistencia regular del alumnado y su adecuado seguimiento educativo.